Instance Verification Kit (IVK)
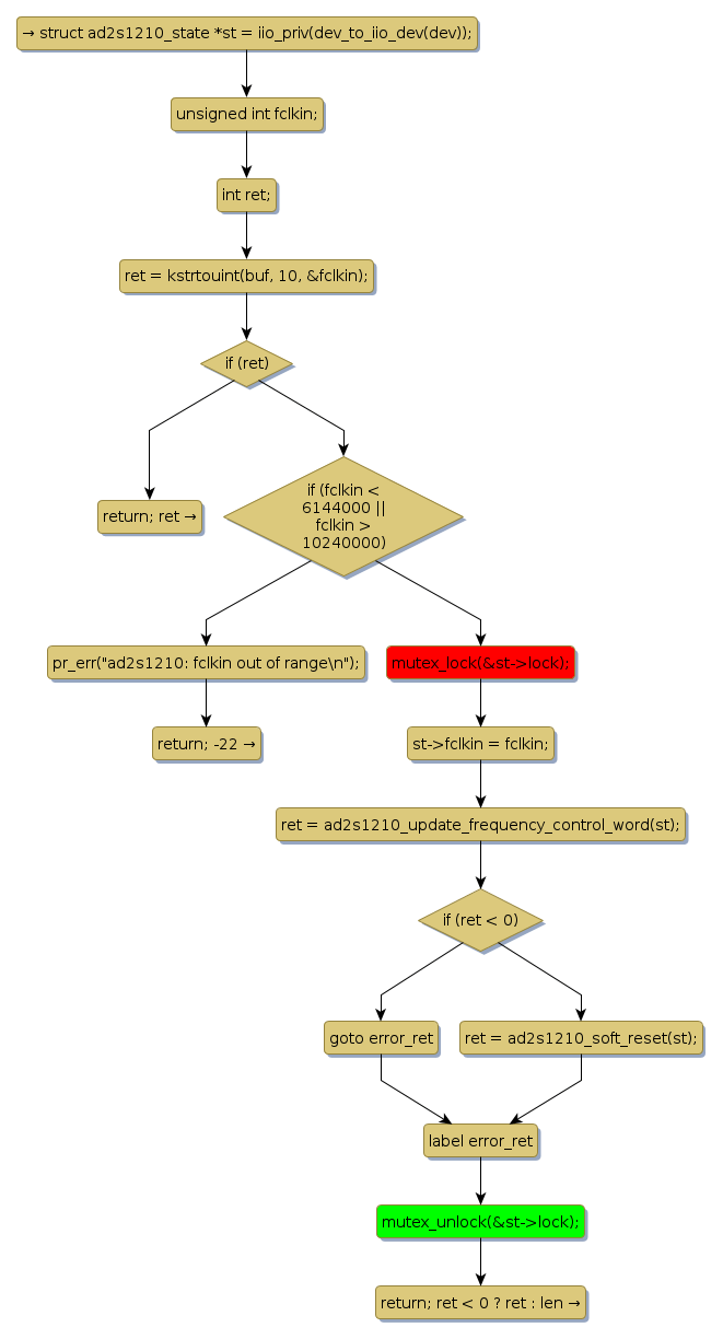
mutex lock @ [5607+22+/linux-3.19-rc1/drivers/staging/iio/resolver/ad2s1210.c]
Instance Signature: lock
|
The Matching Pair Graph:
|
|
Function Name
|
Control Flow Graph (CFG)
|
Events Flow Graph (EFG)
|
Source Correspondence
|
|
ad2s1210_store_fclkin
|
|
|
[5187+21+/linux-3.19-rc1/drivers/staging/iio/resolver/ad2s1210.c]
|